Login
Google Login
Facebook
繁
|
Eng
首頁
關於杯澳
學校歷史
辦學理念
校訓與校歌
計劃與報告
校園設施
學校介紹影片
學校專訪
第20期《大嶼小報》那些留下來的村校
同理‧繼續傾「校長的話」
杯澳專刊
2024-2025 年度專刊
2023-2024 年度專刊
2022-2023 年度專刊
2021-2022 年度專刊
校訊
第83期校訊
第82期校訊
第81期校訊
第80期校訊
第79期校訊
第78期校訊
第77期校訊
第76期校訊
第75期校訊
第74期校訊
學校架構
杯澳校長
校長的話 2025
校長的話 2024
校長的話 2023
校長的話 2022
法團校董會
教職員
家長教師會
會章
宗旨
幹事會架構
活動
家長義工
校友會
行政架構
班級架構
學校資訊
校服儀容
校服儀容細則
正規校服細則
運動服細則
購買方法
『便服日』之服飾要求
上課時間表
招標/招聘
入學申請
小一入學申請
其他入學申請
聯絡我們
校曆表
學與教
評估政策
科學科
目標及特色
活動及比賽
網上學習資源
中文
目標及特色
活動及比賽
網上學習資源
英文
目標及特色
活動及比賽
網上學習資源
種子計劃
數學
目標及特色
活動及比賽
網上學習資源
常識
目標及特色
活動及比賽
網上學習資源
視覺藝術
目標及特色
活動及比賽
網上學習資源
音樂
目標及特色
活動及比賽
網上學習資源
體育
目標及特色
活動及比賽
網上學習資源
資訊科技
目標及特色
活動及比賽
網上學習資源
成長
目標及特色
活動及比賽
普通話
目標及特色
活動及比賽
杯澳特色
校本繪本
個人導師制度
生態教育
綠在杯澳
誇啦啦賽馬會創見願景計劃
校風及學生支援
正向教育
正向咭
正向活動
訓輔組
風紀隊
學生支援組
全方位輔導服務
服務簡介
特色活動
健康校園
學生表現及成就
杯澳相簿
升中派位
全方位學習班
才藝班
早上運動
社際活動
交流活動
四川歷史文化及生態探索學習團
青島文化交流團
姊妹學校到訪交流
北京文化交流團
交流活動影片
西安文化交流團
新加坡交流學習團
榮譽榜
校園電視台
宗旨/目標
影片
圖書館
好書推介
「與你講故事」
閱讀活動
開放時間及使用規則
Eclass Library Plus使用指南
防火安全嘉年華
「安全『童』行,防火先行」親子填色創作比賽結果
招標/招聘
所有年度
年度 2025 - 2026
年度 2024 - 2025
年度 2023 - 2024
年度 2022 - 2023
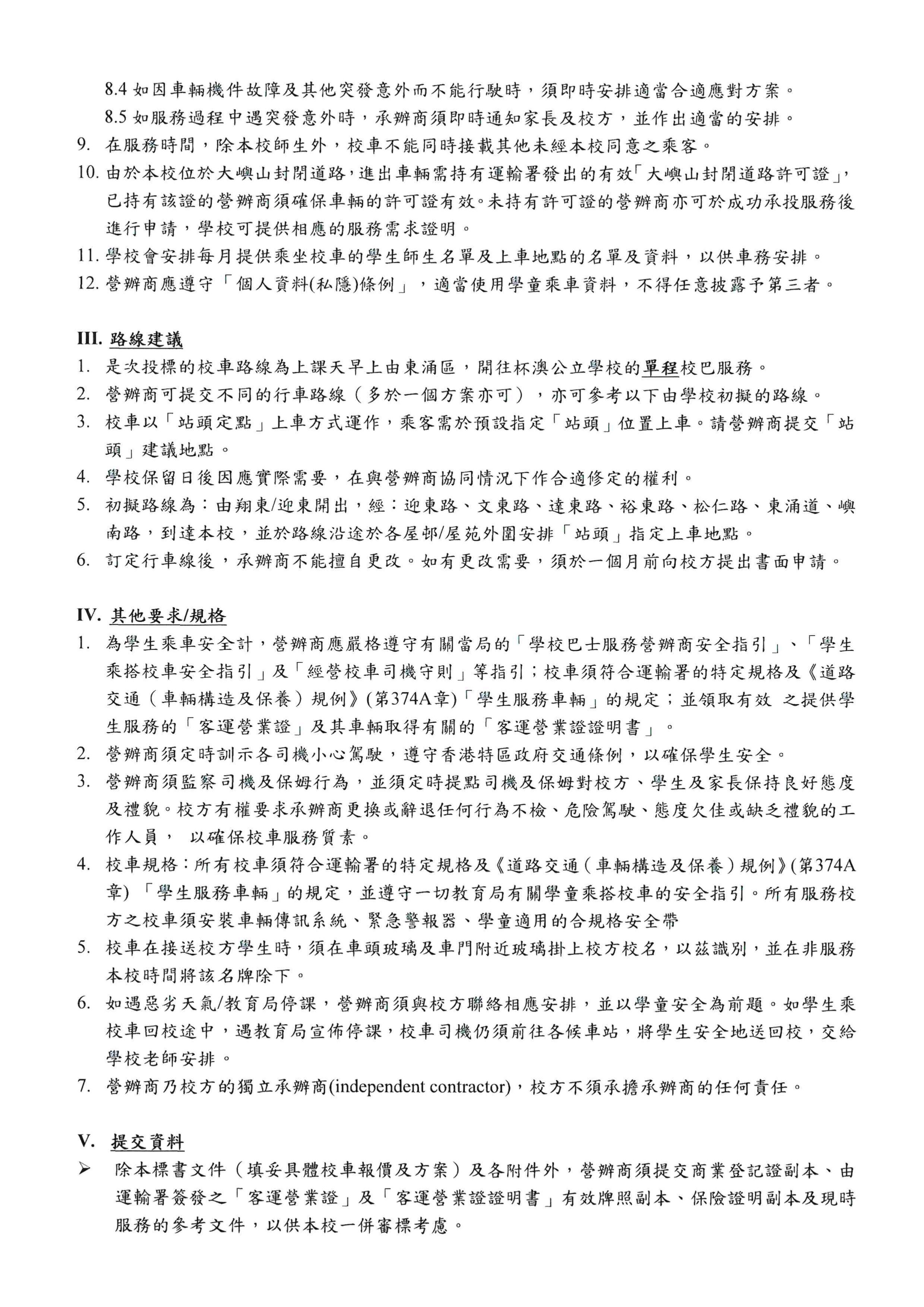
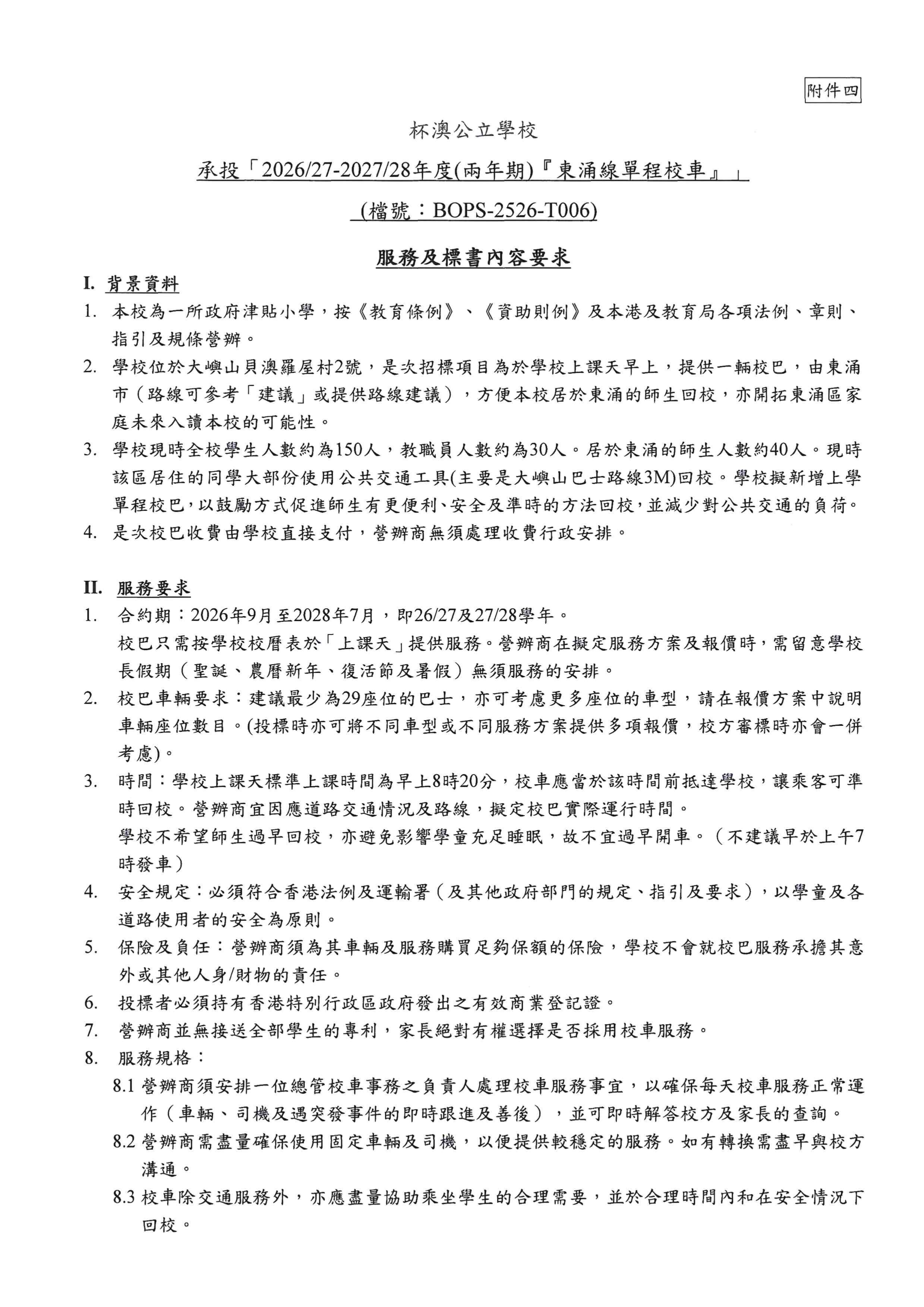
杯澳公立學校2026-2029年度(兩年期)「東涌線單程校車」服務投標邀請信
16/Mar/2026
招標文件下載: PDF
```
BACK